
Digitalizing Policy Tracking for the African Union
A multi-product SaaS ecosystem enabling government to track, evaluate, and act on public policy outcomes across Africa, using AI-first designs
Client
AGRA (Alliance for Green Revolution in Africa) -
Funded by the Bill & Melinda Gates Foundation
Duration
2 years,
multi-phase engagement
Team
3 Designers,
6 Developers,
1 Data Scientist,
1 Project Manager &
1 Client Cordination
Tools
Figma, FigJam, Visily AI, WireFlow AI, Untitled UI, Data Visualization, Agile Delivery
My Role
I led design across the entire ecosystem.
My key responsibilities included:
Defining AI first designs for quick delivery cycles
Leading junior designers and collaborating with developers and a data scientist
Managing design quality and delivery timelines
Represented the company in World Bank think tanks
The system is live in 10+ countries in Africa











Context and Problem
It took longer than usual for policies to travel from initiation to implementation.
+officials had no unified systems to track policies.
+no feedback was received from citizens.
Fragmented policy data at continental scale—PDFs, spreadsheets, email, and manual reportings.
Lack of singular system to track, analyze and act on policy performance.
Difficult to interpret the impact caused and the sentiments of the public.
Solution
A centralized digital system that supports policy tracking, intelligence & analytics at the continental scale.

Jump to Products
Design Process
Co-researched
01
Context & Inputs
Researching a large volume of unstructured inputs and policy documents shared by AGRA and partner organizations.
My first step was to familiarize myself and learn—
How policy information was created, updated, and reported today
Which data points were critical for decision-making
Where breakdowns occurred between data collection, tracking, and insight

Co-researched
Design
02
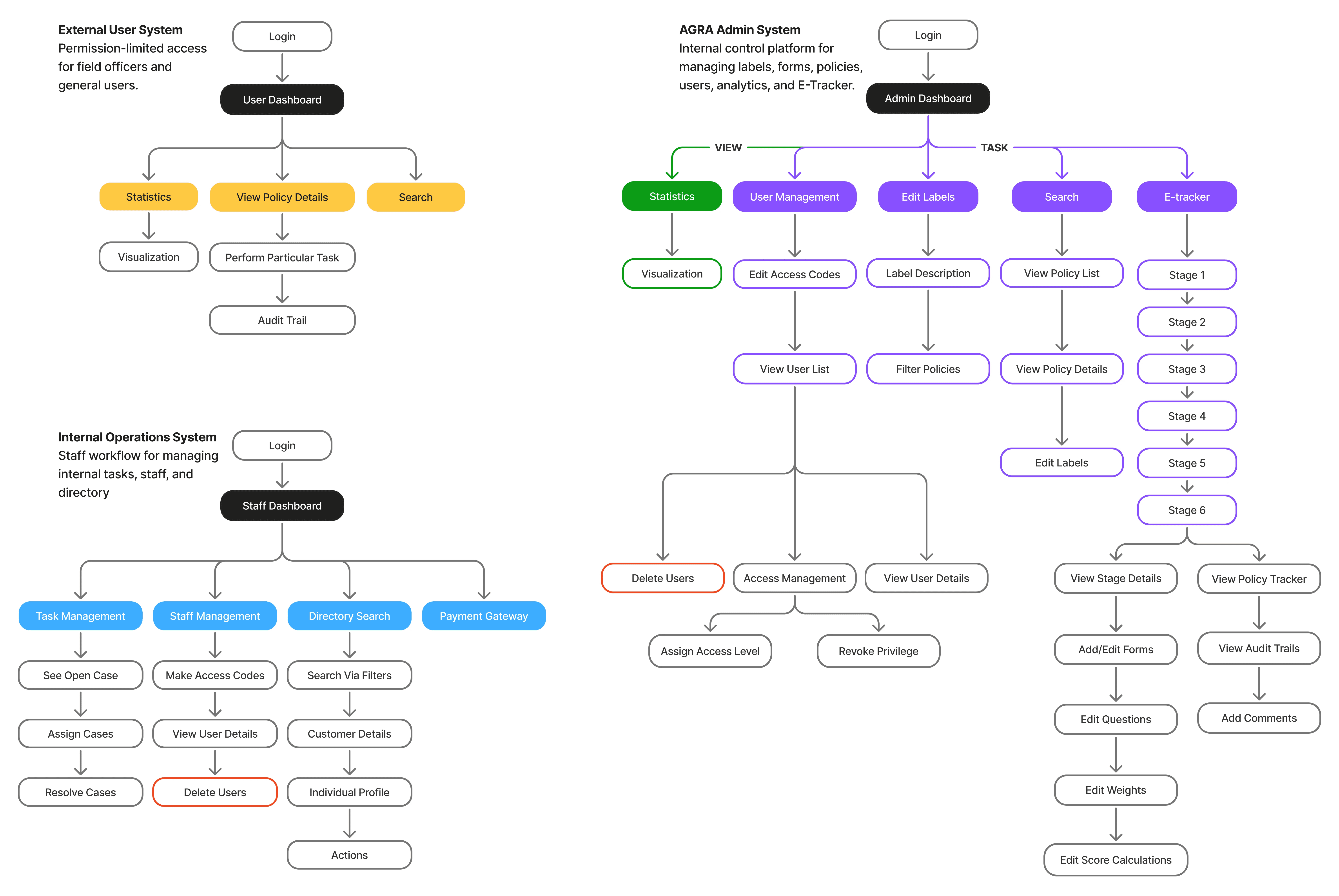
Information Architecture (IA)
Designing the IA required a clear understanding of RBAC - Role Based Access Control.
User groups and role-based access
The platform served users with very different responsibilities and authority levels—from ministry officials to on-field survey collectors. Role-based access was necessary to control actions, approvals, and data visibility at each stage.
UX governance
Hierarchy and governance shaped the experience so users could focus on their own tasks without unnecessary information. This helped maintain clarity and control across the system and prevented confusion or premature actions.
The platform supports a large user base with varying levels of responsibility. Over 100 administrators review and approve policies, while more than 500 users contribute by drafting them.

AI-First Approach to Visualizing the IA
I initially created the IA using Wireflow.AI to generate clear, presentable flows that were easy for non-technical stakeholders to review. This approach enabled faster feedback cycles and early validation of structure and access logic.

Once the structure was approved, I used FigJam as the working space for deeper system thinking—allowing me to document roles, dependencies, and edge cases beyond what was needed for stakeholder review.



Co-designed
03
Wireframing
During wireframing, we focused on defining the core policy flows before moving into product design.
Multiple teams brainstormed these flows on paper to align on responsibilities, edge cases, and system behavior. This helped surface gaps and dependencies early, before committing to screens. I co-designed flows for the policy tracker, data intelligence dashboard, and citizens’ app.




Owner
UI Design
04
Low Fidelity
Making AI-first UI: designed 70+ screens across multiple product flows using Visily.AI
To support fast delivery, I used Visily.AI to visualize complete screens in low-to-mid fidelity. 4-5 flows were shared for stakeholder approval on a bi-monthly cadence. Approvals were a critical milestone for a project of this scope. This process also allowed developers and data scientists to review designs early and provide feedback on feasibility, data logic, and role-based behavior.
While designing the flows, I focused on what each role needed to do at each stage and what information was necessary at that moment. The design limited visibility and actions to prevent confusion or premature decisions, keeping complex workflows easy to understand.

Owner
UI Design
05
Lean Design System
The design system supported 4 products and rapid iteration
—through shared color and typography foundations, reusable tables and layout components, and consistent patterns for filters, modals, and navigation.
I created the design system by building on top of Untitled UI template, allowing me to reuse core components and focus on product-specific customization instead of building everything from scratch.

Owner
UI Design
06
High Fidelity
In high-fidelity designs, clarity and usability were prioritized for users moving to SaaS for the first time.
Color, information hierarchy, and flow sequencing were carefully designed to reduce cognitive load, with functionality taking precedence over visual aesthetics to support reliable, everyday use.
Supervisor
06
Dev Handoff
We worked in biweekly cycles, with progress tracked in Trello and Google Sheets. I worked closely with developers throughout the process, treating design handoff as an ongoing collaboration rather than a final step.
This included:
Defining clear component behaviors
Reviewing implementations through design QA
Iterating designs based on technical constraints
Aligning on interaction decisions by limiting micro-interactions and using Lottie animations only where they added clarity
This approach helped maintain alignment across distributed teams and ensured the final product stayed true to the design intent while respecting engineering realities.



Key Decisions
The design process was focused on speed and close design-development collaboration
as the scope required building multiple systems in parallel.
Focused on core components
Used AI tools and templates to stay lean
Designed around real policy workflows and user behavior
Maintained regular client alignment
Tables, filters, and sorting were treated as primary design elements, as they supported most user workflows and data-heavy interactions across products.
AI-assisted tools and existing design templates were used wherever possible to focus effort on system-specific problems rather than rebuilding basic components.
All products were shaped around existing policy processes and observed user behavior. Design decisions were informed by research and stakeholder input.
Monthly client meetings ensured stakeholders stayed involved throughout the build, allowing for early feedback and reducing risk as the system scaled.
Product System


Citizen's App
Public engagement and validation
The ACN app was designed as a lightweight, single-purpose product with separate experiences for citizens and administrators.
Citizen-facing:
Enabled public access to policy documents and participation through simple, guided surveys with clear language and accessible layouts across devices and network conditions.Admin-facing:
Provided structured views of participation data and visualizations through controlled access, supporting visibility and oversight without adding complexity.
The experience balanced transparency for the public with clarity and control for administrators.

Data Intelligence Dashboard
Tracking sentiment, trends, and policy signals
The data intelligence dashboard helps AGRA and ministry teams understand how policies were being discussed, received, and acted upon. It brought together sentiment tracking, trend analysis, and analytics inputs to surface patterns that were otherwise scattered across reports and tools.
The dashboard focused on depth—highlighting what was changing, where attention was needed, and how insights could inform policy decisions for the technical and users in authority. The dashboard combined cards, tables, charts, and maps with consistent filters and drill-downs to support scanning, comparison, and detailed exploration.

Policy Tracking SaaS
End-to-end policy management with strict governance
The policy tracking SaaS was the core system, supporting the full lifecycle of a policy—from onboarding and drafting to review, approval, and tracking. I designed multiple role-based screens covering admin management, user management, milestones, tasks, labels, and stage control.
Given the high-stakes nature of policy decisions, the system required strict governance and role-based access. Dashboards and trackers were designed to provide visibility into progress and ownership while ensuring that actions and approvals were tightly controlled.
The tracker uses timelines, status indicators, and scalable tables to manage policy stages, activities, and ownership through predictable workflows.

E-Learning Platform
Education and awareness through courses
The e-learning platform was designed to educate local communities and stakeholders on agriculture practices, policies, and initiatives led by AGRA.
It included:
Learner-facing views for course consumption
Builder views for creating and managing courses
The platform supported scalable knowledge sharing through structured content, progress tracking, and focused reading flows, ensuring learning remained consistent with the broader ecosystem and supported long-term policy adoption.
Impact
The project is live in 10+ countries in Africa
visit www.aprits.org to see the public view of the project.
Multi-country SaaS
0 country-specific UI
Governance
A single SaaS supported rollout across 10+ countries without country-specific forks.
Role-based configuration allowed the system to adapt to different national and institutional needs while remaining consistent and easy to maintain.
UX governance rules controlled actions, approvals, and visibility across ministries and agencies.
Reduced policy approval timeline by ~60%
AGRA-supported policy reforms reduced lead time from 8-10 years to 3-5 years.
Lower Policy Risk
Better Coordination
Earlier Impact
Reduced handoffs and clearer ownership decrease the chance of policies stalling or being abandoned mid-process.
Ministries and stakeholders stay aligned because progress and accountability are visible throughout the lifecycle.
Farmers, markets, and food systems benefit sooner from approved reforms and programs.
250+ policies have been approved and
43 agri-food systems analyzed till date.
these metrics directly impact 33M+ farmers and the Green Revolution in Africa
Learnings
Predictability > Flexibility for Non-Technical Users
For users transitioning from offline processes, predictable and repeatable workflows mattered more than flexible or advanced interactions. Reducing choice and variability helped users feel confident using the system.
Phased Adoption Enables Long-Term Scale
Rolling out features in phases allowed users and institutions to adapt gradually. This approach supported long-term adoption and reduced resistance in environments where change is slow and cautious.
Being Lean Beats Being Perfect
Working lean—co-designing with teams, building in parallel, and using AI tools—made it possible to move fast without losing clarity. Prioritizing speed and alignment over perfection was critical to delivering a complex, multi-product platform.
Systems Thinking Over Screens
This project reinforced the importance of designing systems, not individual screens. Decisions around governance, data flow, and responsibility shaped the product more than visual layout alone.
End
This case study covers the core decisions and outcomes of a long, multi-phase project.
If you have specific questions or would like to review the work in more detail, feel free to reach out via email. I’m happy to share further insights and learnings from the project.
📩 upsn30@gmail.com
Additional project details are included below.


Additional Project Details
Color system and cultural context
The system relied on color to indicate policy transitions, and an early version of the policy flow used a yellow theme for distinction. While functionally clear, this was not well received due to its association with Yellow Fever in several African contexts.
Based on this feedback, the color system was revised to remove negative cultural associations while preserving clarity and hierarchy, resulting in a more neutral and trustworthy visual language across regions.

Table Layouts > Dashboards
We deliberately chose table-first layouts over dashboard-heavy designs because most users were senior officials who were not highly technical and were already comfortable working in Excel.
Tables allowed users to scan, sort, filter, and compare information in familiar ways, reducing the learning curve and friction during adoption.
Instead of asking users to adapt to new visual metaphors, the layouts mirrored how they already reviewed policy data, making the system feel intuitive and trustworthy.

Managing cross-functional teams
Alongside the design work, I worked closely with 2 junior designers, 4 developers, and a data scientist. A lot of my time went into syncing design decisions with what was technically feasible and keeping things moving without blocking the team.
Regular check-ins, quick reviews, and ongoing conversations with engineering helped keep flows consistent and avoided surprises later in the build. This made it easier to translate system-level decisions into what actually shipped.

Designing for Accessibility
Designing for low-bandwidth environments meant keeping the system lightweight, fast to load, and focused on essential interactions. Unnecessary animations and micro-interactions were avoided, with further performance optimizations planned as future-facing improvements.
As the system matured, accessibility improvements were planned for older users, including larger font sizes and alternative visual patterns for color-blind users.
These enhancements were scoped as a later phase, once the high-fidelity system was stable and in active use.

Presented at the United Nations Headquarters
The AGRA project was discussed at the United Nations Headquarters in New York in 2025. During the visit, we met with representatives from the Office of the Deputy Secretary-General, the Climate Action Team, and the Office of the Special Advisor to Africa.
The discussion focused on how digital policy systems can support multi-country coordination, governance, and accountability at scale, situating the project within broader conversations on climate action and agricultural development in Africa.












